找回密码
 立即注册

微信登录

搜索
热搜: 活动 交友 discuz
查看: 2596|回复: 1

放宽私家车检验周期:10月起正式执行!

[复制链接]

1万

主题

135

回帖

4万

积分

论坛元老

积分
41130
发表于 2022-10-2 08:49:45 | 显示全部楼层 |阅读模式 | 来自四川
@南充车主 看过来~

10月1日起

私家车检验周期有调整!

084820mv9sy3b6hg3b8bxb.gif


近日,公安部、市场监管总局、生态环境部、交通运输部四部门发布深化车检改革新措施,推出了优化私家车检验周期等一系列便民利民措施。

那么,

此次调整将会迎来哪些变化?

南充是否同步实施?

赶紧来关注~

主要有哪些调整变化?
此次调整进一步优化调整
非营运小微型载客汽车
(9座含9座以下,不含面包车)
摩托车检验周期
2022年10月1日起正式实施。



 对非营运小微型载客汽车,将原10年内上线检验3次(第6年、第8年、第10年),调整为检验2次(第6年、第10年),并将原15年以后每半年检验1次调整为每年检验1次;

 对摩托车,将原10年内上线检验5次(第6年至第10年每年检验1次),调整为10年内检验2次(第6年、第10年),10年以后每年检验1次。

084821r8hpp3opp777oghf.jpeg



据了解,
非营运小微型载客汽车、摩托车
在10年内每两年向公安交管部门
申领检验标志;
超过10年的,每年检验1次,
并向公安交管部门申领检验标志。
ps:车主可登录“交管12123”APP
申领电子检验标志
不需要再申领、粘贴纸质检验标志。

新措施适用于哪些车型?

此次改革推出的

优化检验周期新措施适用车型

包括非营运小微型载客汽车

(9座含9座以下,不含面包车)

摩托车。

请注意!以下两种情形

不适用新措施



 面包车实际使用中非法改装、客货混装等问题较多,由此引发的群死群伤事故时有发生,仍需按原规定周期检验。

 免检车辆如果发生造成人员伤亡的交通事故或者非法改装被依法处罚的,对车辆安全性能影响较大,仍需按原规定周期检验。


南充是否同步实施新措施?
据南充公安交警部门介绍,
南充从10月1日起
同步对非营运小微型载客汽
(9座含9座以下,不含面包车)、
摩托车
检验周期进行优化调整。
如何查询车辆检验有效期?
新措施实施后,
车主可以登录“交管12123”APP
查询本人名下机动车的
检验有效期;
此外,南充公安交警部门
每月还会通过短信形式
及时通知车主
在规定时间内进行车辆检验。

084821ojuggm4mqbg77jxb.jpeg

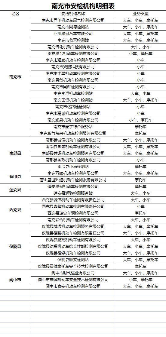
南充哪些地方可以车检?

据南充公安交警
车管所最新数据显示,
目前,南充全市共有34个小车检测站
26个摩托车检测站
车主到各检测站车检均可享受
“随到随检”服务。
以下是南充各检测站
详细地址及联系电话~

084821xi8rz2284vluuuvq.png

逾期不检验的车辆
不得上路行驶!
依据《道路交通安全法》
及《道路交通安全法实施条例》,
逾期不检验的车辆不得上道路行驶;
驾驶未按规定定期进行安全技术检验的
公路客运汽车、旅游客运汽车、
危险物品运输车辆以外的
机动车上路行驶的,
将记1分、罚款200元
所以,如果你的车辆已经逾期未检验,
应当及时到检验机构进行检验!

084821lpzlpz3q8scpg48f.png

以上内容
大家都清楚了吗?
赶紧转发告知更多人吧!

回复

使用道具 举报

大阆中网友
大阆中网友  发表于 2022-10-3 13:05:37 | 来自四川
好消息。
回复 支持 反对

使用道具 举报

您需要登录后才可以回帖 登录 | 立即注册

本版积分规则

QQ|手机版|小黑屋|大阆中 ( 蜀ICP备2020031798号 )

川公网安备 51138102000094号

川公网安备 51138102000094号

GMT+8, 2026-1-16 15:15 , Processed in 0.332408 second(s), 27 queries .

Powered by Discuz! X3.5

© 2001-2026 Discuz! Team.

快速回复 返回顶部 返回列表