找回密码
 立即注册

微信登录

搜索
热搜: 活动 交友 discuz
查看: 3286|回复: 2

第二轮招募!南充1174个岗位!

[复制链接]

1万

主题

135

回帖

4万

积分

论坛元老

积分
41130
发表于 2022-9-9 08:55:16 | 显示全部楼层 |阅读模式 | 来自四川

南充市2022年公共卫生特别服务岗项目

(医疗卫生岗、校医辅助岗)

第二轮招募公告

根据《四川省2022年公共卫生特别服务岗项目实施方案》(川卫发〔2022〕7号)、《关于进一步做好2022年公共卫生特别服务岗招募工作的通知》(川卫人事函〔2022〕167号)相关精神,结合我市实际,决定面向社会开展南充市2022年公共卫生特别服务岗项目(医疗卫生岗、校医辅助岗)第二轮招募,现将有关事项公告如下:


一、招募数量和岗位

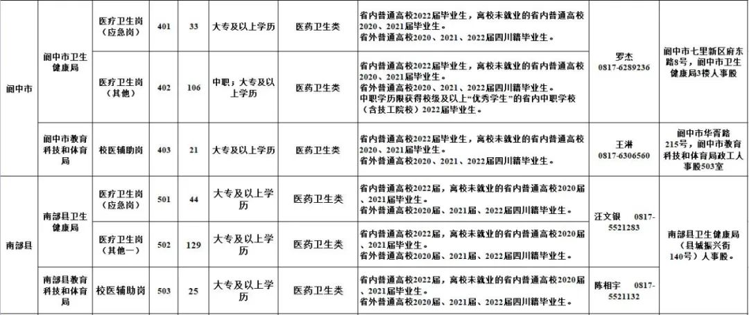
结合南充市2022年公共卫生特别服务岗项目(医疗卫生岗、校医辅助岗)第一轮公开招募情况,第二轮招募共计划招募1174名,其中医疗卫生岗997名(含应急岗258名)、中小学校医辅助岗177名,具体招募岗位设置及数量分配见附件1。


二、扩大招募范围

在《南充市2022年公共卫生特别服务岗项目(医疗卫生岗、校医辅助岗)招募公告》明确的招募对象基础上,扩大到以下招募范围:

(一)离校未就业的省内普通高校2020届医药卫生类专业大专及以上学历毕业生;

(二)省外普通高校医药卫生类专业2020届、2021届大专及以上学历四川籍毕业生;

同时,进一步扩大非医药卫生类专业毕业生招募比例,不受“省内普通高校医药卫生类专业2022届毕业生占招募人数的60%以上”限制。

(滑动查看)


三、第二轮招募报名及资格审查

(一)报名

1.报名时间:2022年9月9日9时—2022年9月14日18时,逾期不再补报。

2.报名方式:本次招募全部采用网络方式报名,免交报名费。在南充市人民政府网/市级部门网站(频道):市人力资源和社会保障局(网址:http://www.nanchong.gov.cn/rsj)“人事考试专栏”进行报名。本次公招不进行网上资格审查,只进行照片审核。网络报名成功不代表最终资格审查合格。报考人员最终是否符合所报岗位条件要求由面试资格审查、考察(核)和聘用时审核确认的结果确定。

报考人员要仔细查阅“公告”相关要求,使用本人有效居民身份证有关信息进行报名,并且只能选择一个招募岗位。

报考人员登录报名页面后按提示进行注册,如实、准确填写《南充市2022年公共卫生特别服务岗(医疗卫生岗、校医辅助岗)第二轮招募报名登记表》。报考人员填报信息应仔细核对,提交报名表时需进行信息确认,信息确认后将无法修改。报考人员要下载照片审核处理工具进行照片处理,并按提示上传照片。上传照片合格的报考人员,在报名期间应及时登录南充市人民政府网/市级部门网站(频道):市人力资源和社会保障局(网址:http://www.nanchong.gov.cn/rsj)“人事考试专栏”,按网络提示打印《报名登记表》2份,供面试现场资格审查时使用。

(二)现场资格审查

现场资格审查时间为9月14日—9月16日(8:30-12:00,15:00-18:30)。所有网络报名成功的报考人员须持《报名登记表》2份、本人有效居民身份证及复印件、一寸近期免冠正面证件照片1张(背面工整书写姓名、报考岗位)、毕业证书原件及复印件、学籍在线验证报告,省内中职学校(含技工院校)医药卫生类专业2022届毕业生需提供校级及以上“优秀学生”证明,属于优先招募对象的还需提供社区(乡镇)出具的相关证明。请各报名人员到各县(市、区)和市级指定地点进行现场资格审查,不参加现场资格审查的人员视为自动放弃。

(滑动查看)


四、考试

通过资格审查的报考人员,凭报名时的身份证号、姓名,于2022年9月21日9:00—2022年9月23日22:00前登录南充市人民政府网/市级部门网站(频道):市人力资源和社会保障局(网址:http://www.nanchong.gov.cn/rsj)“人事考试专栏”打印本人准考证。

医疗卫生岗(含应急岗)、校医辅助岗采取面试的方式择优招募,面试时间统一为9月24日上午9:00,面试地点见准考证。

各县(市、区)医疗卫生岗(含应急岗)招募工作由各县(市、区)卫生健康局负责,市本级招募工作由市卫生健康委负责;各县(市、区)中小学校医辅助岗招募工作由各县(市、区)卫生健康局牵头负责、各县(市、区)教科体局配合,可与医疗卫生岗招募工作合并开展。

在考试当天,报考人员须持本人准考证和有效居民身份证按准考证指定的时间和考场参加面试。逾期未打印准考证以及相关参考证件不符合规定要求而影响考试的一切责任由报考者自行承担。

面试主要测试报考人员的专业基础知识、心理适应能力、职业认知度等,不指定辅导用书。满分为100分,合格分数线为60分,面试成绩不合格者不予招募。面试成绩由现场工作人员通知报考人员。如出现末位同分情况,则依次按户籍在脱贫地区、民族地区的,或脱贫家庭、低保家庭和零就业家庭的毕业生,国家承认的学历高者顺序入围。若末位同分人员各项条件相同,则通过加试决定入围人选。

(滑动查看)


五、调剂

对未招齐的空缺岗位,在县(市、区)同意接收的条件下,由市卫生健康委、市教体局统筹,可在本市报考同类岗位、考试合格且同意调剂的报考人员中,按成绩从高到低调剂招募。


六、体检

本次招募参照现行公务员录用体检标准组织体检。由市、县(市、区)行业主管部门组织到符合条件的二级甲等及以上综合性医院进行体检。

根据招募岗位及招募人数,按照报考人员成绩从高分到低分依次进行排序,按照1:1的比例确定体检人员名单。

报考人员对体检项目结果有疑问的,可在接到体检结论通知之日起7日内提出书面复检要求,复检只进行一次,只复检对体检结论有影响的项目,体检结论以复检结果为准。

放弃体检或体检不合格的,取消招募资格,所缺岗位按照报考人员成绩由高分到低分的排序依次递补,如该岗位无人可递补,不再递补。

(滑动查看)


七、公示

根据上述程序确定拟招募人员后,在南充市人民政府网/市级部门网站(频道):市人力资源和社会保障局(网址:http://www.nanchong.gov.cn/rsj)“人事考试专栏”进行公示,公示期为5个工作日。拟招募人员公示结束后,没有问题反映或反映的问题不影响招募的,用人单位与招募人员签订志愿服务协议。对公示期间反映有严重问题并查有实据、不符合招募资格条件的,取消该拟招募人员资格。


八、岗前培训

招募的公卫特别岗项目人员按要求参加岗前培训,提高项目人员岗位适应能力。


九、其他有关事项

招募对象、岗位职责、招募条件、服务期限、组织考核、政策保障等相关事项仍按照南充市卫生健康委员会、南充市教育和体育局7月12日联合发布的《南充市2022年公共卫生特别服务岗项目(医疗卫生岗、校医辅助岗)招募公告》执行。已通过第一轮公共卫生特别服务岗招募人员不得参加第二轮招募,招募过程中一经发现,取消该考生2022年公共卫生特别服务岗招募资格。


十、纪律和监督

招募单位及工作人员在公开招募中,应确保信息、过程、结果公开,接受社会及有关部门的监督。对违反规定、弄虚作假聘用的人员一经查实,取消其招募资格,并对相关人员按照有关规定进行严肃处理。构成犯罪的,依法追究刑事责任。

报考人员在报考过程中,违反规定、弄虚作假、不符合招募条件的,一经查实,无条件取消招募资格,已经上岗的无条件解除合约。


十一、注意事项

(一)本公告在南充市人民政府网/市级部门网站(频道):市人力资源和社会保障局(网址:http://www.nanchong.gov.cn/rsj)“人事考试专栏”发布,请报考人员随时关注招募工作安排并在报名时留下常用电话,确保联系方式准确、畅通。因报考人员未及时查看相关通知信息或通讯不畅造成的后果,由报考人员自行负责。

(二)本次招募工作各个环节应严格落实疫情防控相关措施。考生应持续做好自我健康管理,并随时关注“四川疾控”“南充疾控”微信公众号发布的重点地区(高中低风险地区)具体名单及相应管控措施,并严格按相关规定执行。

(三)本公告未尽事宜,由南充市卫生健康委员会、南充市教育和体育局负责解释。

(滑动查看)

附件:

1.南充市2022年公共卫生特别服务岗(医疗卫生岗、校医辅助岗)第二轮招募岗位表

2.南充市2022年公共卫生特别服务岗(医疗卫生岗、校医辅助岗)第二轮招募报名登记表

南充市卫生健康委员会

南充市教育和体育局

2022年9月6日


附件1:南充市2022年公共卫生特别服务岗(医疗卫生岗、校医辅助岗)第二轮招募岗位表

085447kkdqgq0hh1gb0fdj.jpeg

085447qzeaa4p4cnowqqjp.jpeg

085447f4vdvd05bd3lpucl.jpeg

085447qbh8bkz8hkao8vkj.jpeg

085447qhzilcldcitxcntt.jpeg

085447addetubeojoj5wen.jpeg

附件2:南充市2022年公共卫生特别服务岗(医疗卫生岗、校医辅助岗)第二轮招募报名登记表

085447awnpupuhuhhzvzpl.jpeg

085447c8kupph6fuahkfai.jpeg

来源 | 健康南充

回复

使用道具 举报

大阆中网友
大阆中网友  发表于 2022-9-9 21:58:26 | 来自四川
欢迎报考
回复 支持 反对

使用道具 举报

大阆中网友
大阆中网友  发表于 2022-9-10 08:59:59 | 来自四川
利国利民的事情多多益善。
回复 支持 反对

使用道具 举报

您需要登录后才可以回帖 登录 | 立即注册

本版积分规则

QQ|手机版|小黑屋|大阆中 ( 蜀ICP备2020031798号 )

川公网安备 51138102000094号

川公网安备 51138102000094号

GMT+8, 2026-1-17 05:22 , Processed in 0.303631 second(s), 27 queries .

Powered by Discuz! X3.5

© 2001-2026 Discuz! Team.

快速回复 返回顶部 返回列表