找回密码
 立即注册

微信登录

搜索
热搜: 活动 交友 discuz
查看: 2435|回复: 0

天府国际机场发布新规,禁止这类行为!

[复制链接]

1万

主题

135

回帖

4万

积分

论坛元老

积分
41130
发表于 2022-8-12 10:06:31 | 显示全部楼层 |阅读模式 | 来自四川


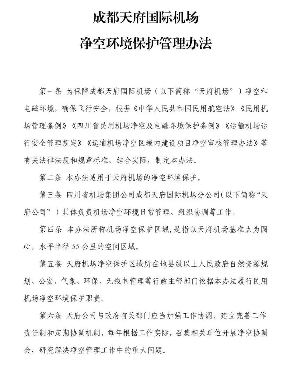
为保障天府国际机场

净空和电磁环境,确保飞行安全

近日,成都天府国际机场发布

《成都天府国际机场净空环境

保护管理办法》

100613z3v290v133qxvoq9.jpeg

其中明确,该办法所称机场净空保护区域,是指以天府机场基准点为圆心,水平半径55公里的空间区域。

机场净空保护区域是指为保障航空器在机场安全起飞和降落而划设的一定空间范围。近年来,因为无人机、孔明灯、风筝等升空物体影响航班的事件时有发生,因此机场净空安全极为重要。

另据“资阳发布”消息,成都天府国际机场重新绘制了《成都天府国际机场净空保护区域图》,并对《成都天府国际机场净空环境保护管理办法》作出调整。调整后,机场净空保护区域涉及雁江大部分区域及乐至西北区域。

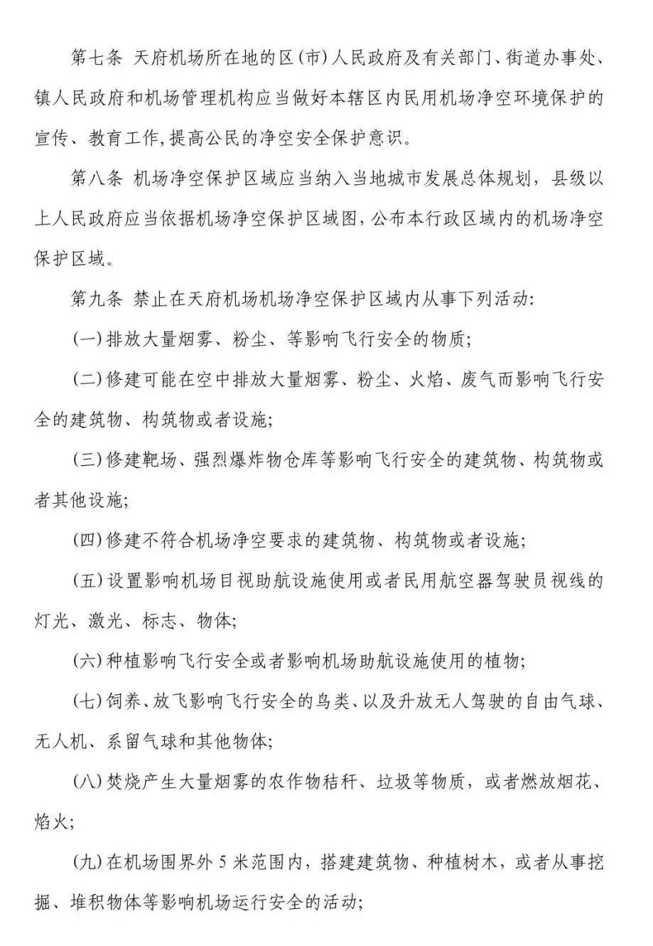
具体哪些行为将被禁止?

一起来看看

(点击可查看大图)


100613k9d4pk44wdpxbpbb.jpeg
100613p29db65v02vo5bdj.jpeg
100613lnulddiuwwiwzjxx.jpeg
100613ax8oh149wmmsx19k.jpeg
100613x4d2qgdd0jguud42.jpeg
100613u4dzwsjz9rdjj4jr.jpeg


转发周知!

成都商报-红星新闻记者 邹悦 刘友莉

综合成都东部新区

回复

使用道具 举报

您需要登录后才可以回帖 登录 | 立即注册

本版积分规则

QQ|手机版|小黑屋|大阆中 ( 蜀ICP备2020031798号 )

川公网安备 51138102000094号

川公网安备 51138102000094号

GMT+8, 2026-1-18 02:03 , Processed in 0.164446 second(s), 28 queries .

Powered by Discuz! X3.5

© 2001-2026 Discuz! Team.

快速回复 返回顶部 返回列表