|
注意!10批次药品不合规被通报 含小儿感冒颗粒 
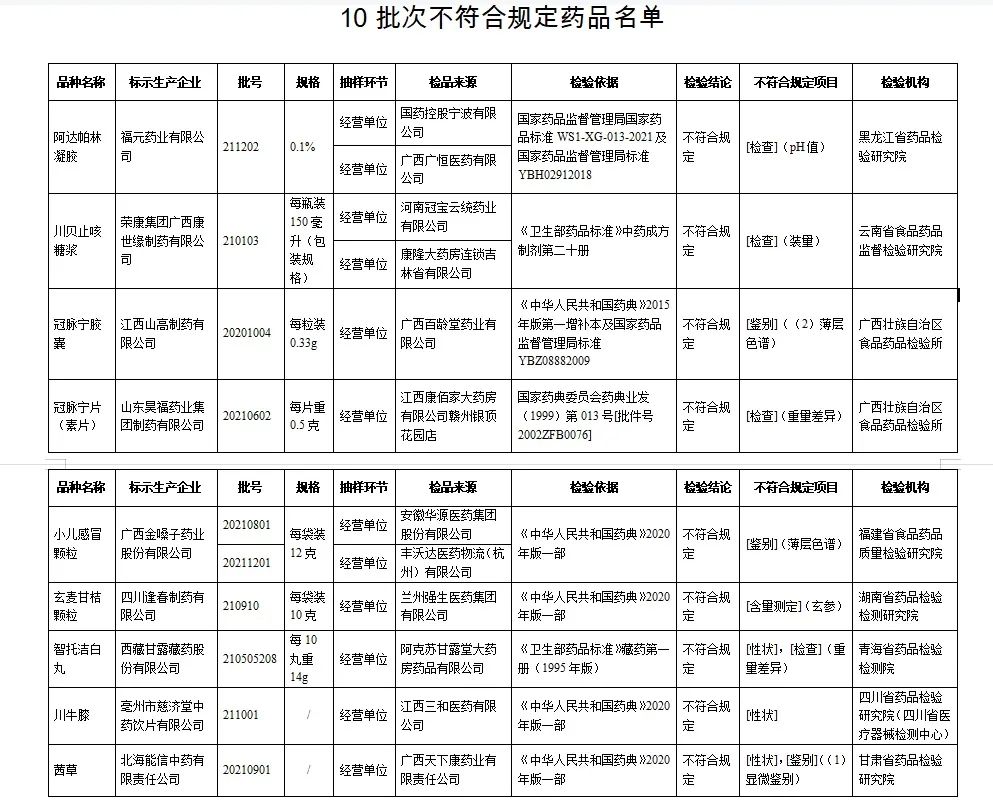
据国家药监局官网,经福建省食品药品质量检验研究院等8家药品检验机构检验,标示为广西金嗓子药业股份有限公司等9家企业生产的小儿感冒颗粒等10批次药品不符合规定。现将相关情况通告如下: 一、经黑龙江省药品检验研究院检验,标示为福元药业有限公司生产的1批次阿达帕林凝胶不符合规定,不符合规定项目为pH值。 经云南省食品药品监督检验研究院检验,标示为荣康集团广西康世缘制药有限公司生产的1批次川贝止咳糖浆不符合规定,不符合规定项目为装量。 经广西壮族自治区食品药品检验所检验,标示为江西山高制药有限公司生产的1批次冠脉宁胶囊不符合规定,不符合规定项目为鉴别;标示为山东昊福药业集团制药有限公司生产的1批次冠脉宁片(素片)不符合规定,不符合规定项目为重量差异。 经福建省食品药品质量检验研究院检验,标示为广西金嗓子药业股份有限公司生产的2批次小儿感冒颗粒不符合规定,不符合规定项目为鉴别。 经湖南省药品检验检测研究院检验,标示为四川逢春制药有限公司生产的1批次玄麦甘桔颗粒不符合规定,不符合规定项目为含量测定。 经青海省药品检验检测院检验,标示为西藏甘露藏药股份有限公司生产的1批次智托洁白丸不符合规定,不符合规定项目为性状、重量差异。 经四川省药品检验研究院(四川省医疗器械检测中心)检验,标示为亳州市慈济堂中药饮片有限公司生产的1批次川牛膝不符合规定,不符合规定项目为性状。 经甘肃省药品检验研究院检验,标示为北海能信中药有限责任公司生产的1批次茜草不符合规定,不符合规定项目为性状、鉴别。 二、 对上述不符合规定药品,药品监督管理部门已要求相关企业和单位采取暂停销售使用、召回等风险控制措施,对不符合规定原因开展调查并切实进行整改。 三、 国家药品监督管理局要求相关省级药品监督管理部门依据《中华人民共和国药品管理法》,组织对上述企业和单位存在的涉嫌违法行为立案调查,并按规定公开查处结果。 (点击小图看大图)
|