找回密码
 立即注册

微信登录

搜索
热搜: 活动 交友 discuz
查看: 3009|回复: 5

青海一酒店隔离女子坠亡,警方通报

[复制链接]

1万

主题

135

回帖

4万

积分

论坛元老

积分
41130
发表于 2022-4-23 15:20:59 | 显示全部楼层 |阅读模式 | 来自四川

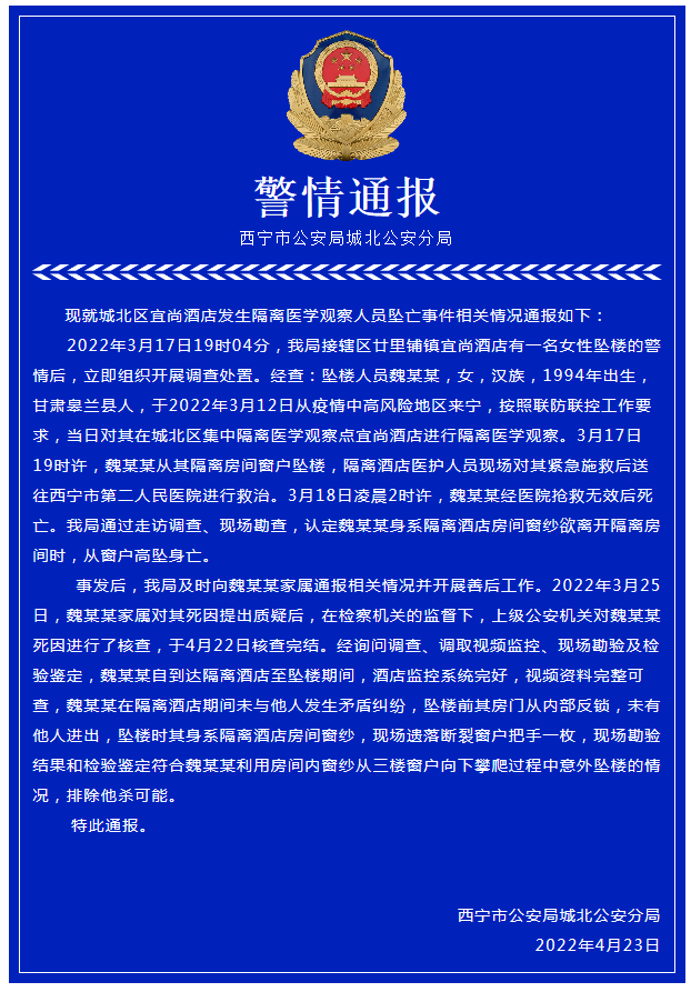
据青海西宁城北公安微信公众号消息,西宁市公安局城北公安分局23日就城北区宜尚酒店发生隔离医学观察人员坠亡事件相关情况发布通报:2022年3月17日19时04分,西宁市公安局城北公安分局接辖区廿里铺镇宜尚酒店有一名女性坠楼的警情后,立即组织开展调查处置。
经查:坠楼人员魏某某,女,汉族,1994年出生,甘肃皋兰县人,于2022年3月12日从疫情中高风险地区来宁,按照联防联控工作要求,当日对其在城北区集中隔离医学观察点宜尚酒店进行隔离医学观察。3月17日19时许,魏某某从其隔离房间窗户坠楼,隔离酒店医护人员现场对其紧急施救后送往西宁市第二人民医院进行救治。3月18日凌晨2时许,魏某某经医院抢救无效后死亡。我局通过走访调查、现场勘查,认定魏某某身系隔离酒店房间窗纱欲离开隔离房间时,从窗户高坠身亡。
事发后,西宁市公安局城北公安分局及时向魏某某家属通报相关情况并开展善后工作。2022年3月25日,魏某某家属对其死因提出质疑后,在检察机关的监督下,上级公安机关对魏某某死因进行了核查,于4月22日核查完结。
经询问调查、调取视频监控、现场勘验及检验鉴定,魏某某自到达隔离酒店至坠楼期间,酒店监控系统完好,视频资料完整可查,魏某某在隔离酒店期间未与他人发生矛盾纠纷,坠楼前其房门从内部反锁,未有他人进出,坠楼时其身系隔离酒店房间窗纱,现场遗落断裂窗户把手一枚,现场勘验结果和检验鉴定符合魏某某利用房间内窗纱从三楼窗户向下攀爬过程中意外坠楼的情况,排除他杀可能。

152047c4icpp3x4c4ppp4p.png


来源:“西宁城北公安”微信公众号

回复

使用道具 举报

4

主题

10

回帖

66

积分

路人

积分
66
发表于 2022-4-23 16:51:23 | 显示全部楼层 | 来自四川
逃离防疫隔离,违反规定;
爬窗坠落身亡,令人惋惜。
回复 支持 反对

使用道具 举报

7

主题

16

回帖

97

积分

路人

积分
97
发表于 2022-4-23 16:51:33 | 显示全部楼层 | 来自四川
为什么要选择逃离呢?
回复 支持 反对

使用道具 举报

15

主题

66

回帖

297

积分

路人

积分
297
发表于 2022-4-23 16:51:46 | 显示全部楼层 | 来自四川
想逃跑摔死?
回复 支持 反对

使用道具 举报

21

主题

6316

回帖

1万

积分

论坛元老

积分
14310
发表于 2022-4-23 19:45:18 来自手机 | 显示全部楼层 | 来自四川
为什么要逃离隔离区呢?
回复 支持 反对

使用道具 举报

大阆中网友
大阆中网友  发表于 2022-4-23 20:51:39 | 来自四川
这个就真的是懵逼,隔离就隔离呗,不晓得你跑啥
回复 支持 反对

使用道具 举报

您需要登录后才可以回帖 登录 | 立即注册

本版积分规则

QQ|手机版|小黑屋|大阆中 ( 蜀ICP备2020031798号 )

川公网安备 51138102000094号

川公网安备 51138102000094号

GMT+8, 2026-4-30 15:11 , Processed in 0.528791 second(s), 27 queries .

Powered by Discuz! X3.5

© 2001-2026 Discuz! Team.

快速回复 返回顶部 返回列表