找回密码
 立即注册

微信登录

搜索
热搜: 活动 交友 discuz
查看: 2674|回复: 0

螺狮粉爱好者速看!回应来了!

[复制链接]

1万

主题

135

回帖

4万

积分

论坛元老

积分
41130
发表于 2022-3-22 15:09:38 | 显示全部楼层 |阅读模式 | 来自四川


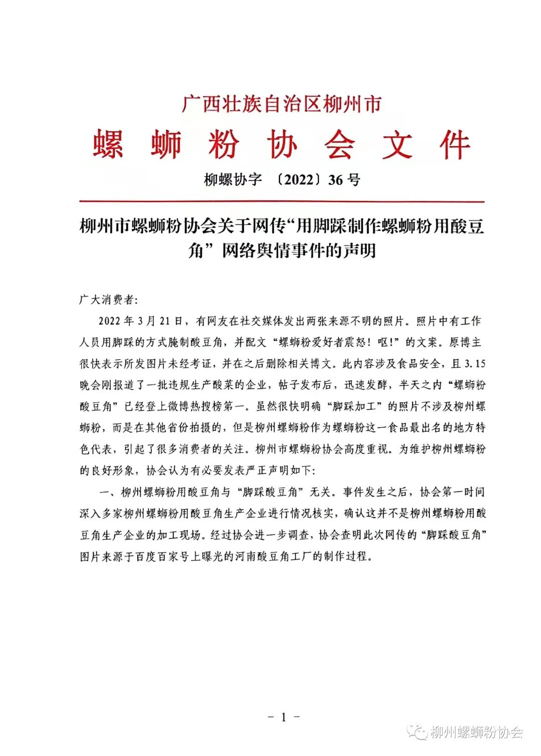
3月21日,有网友曝光有工作人员用脚踩的方式腌制酸豆角。

22日,柳州螺蛳粉协会发布声明称:柳州螺蛳粉使用酸豆角与“脚踩酸豆角”无关。


150857zatc98t9u3d1lu31.jpeg

声明提到,21日,有网友在社交媒体发出两张来源不明的照片。照片中有工作人员用脚踩的方式腌制酸豆角,并配文“螺蛳粉爱好者震怒!呕!”的文案。原博主很快表示所发图片未经考证,并在之后删除相关博文。帖子发布后迅速发酵,半天之内“螺蛳粉酸豆角”已经登上微博热搜榜第一。


声明提到,柳州螺蛳粉用酸豆角与“脚踩酸豆角”无关。事件发生之后,协会第一时间深入和多家柳州螺蛳粉用酸豆角生产企业进行情况核实,确认这并不是柳州螺蛳粉用酸豆角生产企业的加工现场。


值得注意的是,声明指出,经过协会进一步调查,协会查明此次网传的“脚踩酸豆角”图片来源于百度百家号上曝光的河南酸豆角工厂的制作过程。


声明提到,协会敦促造谣者立刻停止并删除对柳州螺蛳粉用酸豆角生产和加工的不实造谣。同时呼吁广大网友停止对不实信息的传播,坚决正本清源,共同维护好柳州螺蛳粉金字招牌的声誉和形象。协会也保留对任何恶意造谣的行为追究法律责任的权利。


来源:柳州螺蛳粉协会

回复

使用道具 举报

您需要登录后才可以回帖 登录 | 立即注册

本版积分规则

QQ|手机版|小黑屋|大阆中 ( 蜀ICP备2020031798号 )

川公网安备 51138102000094号

川公网安备 51138102000094号

GMT+8, 2026-4-29 15:41 , Processed in 0.409719 second(s), 27 queries .

Powered by Discuz! X3.5

© 2001-2026 Discuz! Team.

快速回复 返回顶部 返回列表