找回密码
 立即注册

微信登录

搜索
热搜: 活动 交友 discuz
查看: 3234|回复: 2

教育部:不提前教小学课程,不得体罚幼儿

[复制链接]

1万

主题

135

回帖

4万

积分

论坛元老

积分
41130
发表于 2022-2-19 10:47:20 | 显示全部楼层 |阅读模式 | 来自四川


据统计,2020年,我国学前三年在园幼儿数量为4818.3万人。目前,各地都以不同形式开展了保教质量评估,但长期以来,存在“重结果轻过程”“重硬件轻内涵”等倾向,为解决这些问题,近日,教育部发布《幼儿园保育教育质量评估指南》,推动构建科学的幼儿园保教质量评估体系。

严禁用直接测查幼儿能力和发展水平的

方式评估幼儿园保育教育质量

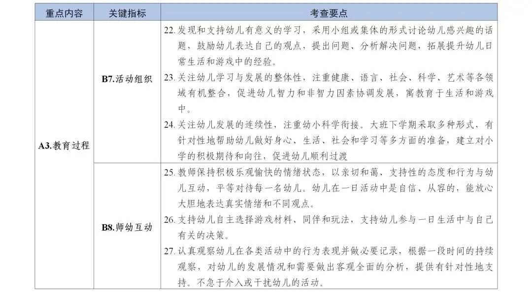
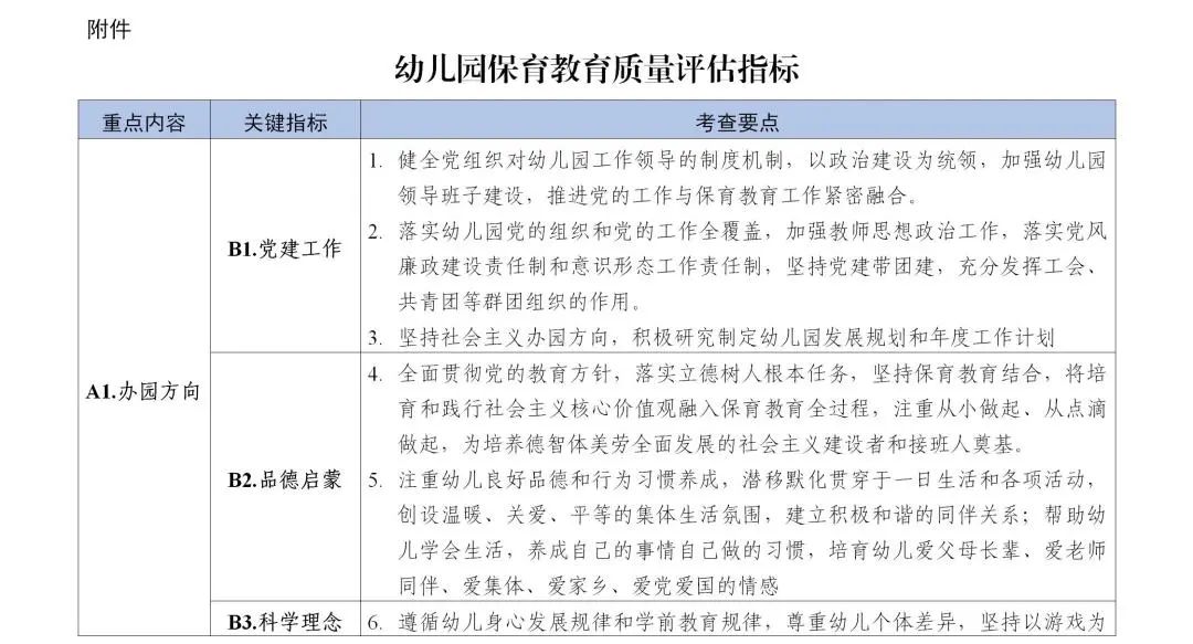
《评估指南》围绕办园方向、保育与安全、教育过程、环境创设、教师队伍等五个方面提出了15项关键指标和48个考查要点。着力从突出过程评估、聚焦班级观察、强化自我评估三方面改进优化评估方式,从而提高评估工作的科学性、有效性、操作性。此次《评估指南》重点关注保育教育过程质量,严禁用直接测查幼儿能力和发展水平的方式评估幼儿园保育教育质量。

摒弃“看资料走马观花”式评估

强调不少于半日的连续自然观察

以往,在评估过程中,一些地方关注点主要放在材料准备上,看资料、走马观花式问题突出,此次《评估指南》特别强调在班级观察时间上,不少于半日的连续自然观察,在观察的覆盖面上,强调不少于各年龄班级总数的三分之一,确保全面、客观、真实地了解幼儿园保育教育过程和质量,提高评估的实效性。还提出通过对班级师幼互动情况、对保教实施过程中教职工的观念和行为的专业判断,着重考察幼儿园对《3—6岁儿童学习与发展指南》《幼儿园教育指导纲要》的具体落实情况。

此次《评估指南》还强调将自评作为提升教师专业能力的常态化手段,通过教职工深度参与,建立幼儿园自我诊断、反思和改进,外部评价激励引导的良性发展机制,切实转变园长教师的观念和行为,提高保教实践能力。

不提前教授小学课程

户外活动不少于2小时

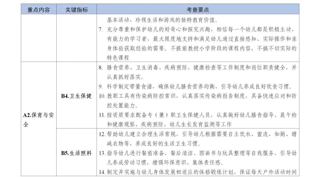
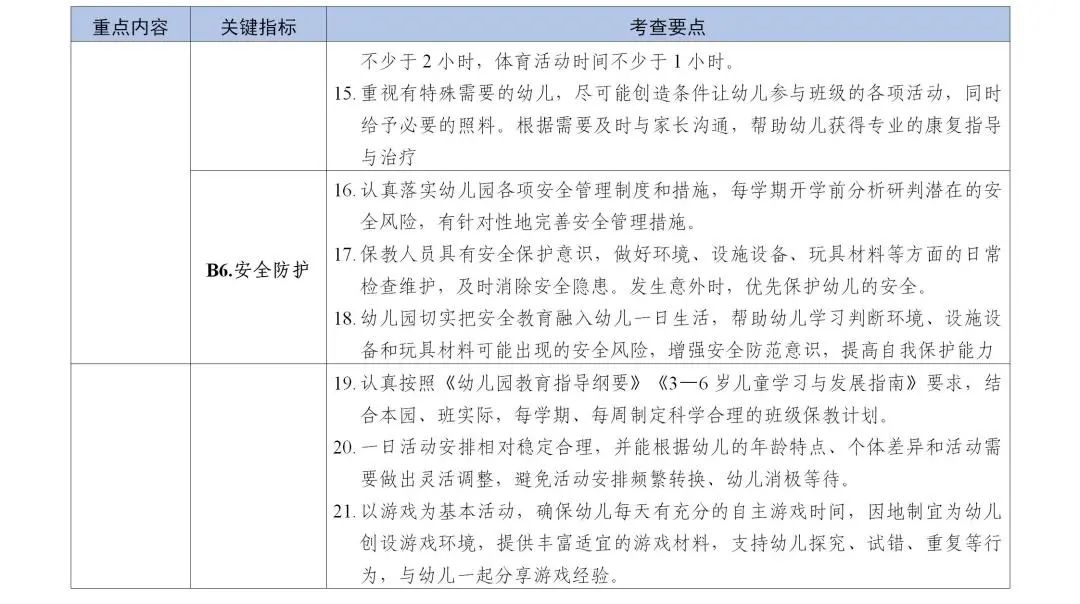
在评估内容上,《评估指南》提出一系列关键指标和考查要点,其中,提出不提前教授小学阶段的课程内容,不搞不切实际的特色课程;制订并实施与幼儿身体发展相适应的体格锻炼计划,保证每天户外活动时间不少于2小时,体育活动时间不少于1小时;重视有特殊需要的幼儿,尽可能创造条件让幼儿参与班级的各项活动,同时给予必要的照料;帮助幼儿建立合理生活常规,养成良好生活习惯;结合本园、班实际,每学期、每周制订科学合理的班级保教计划;注重幼小科学衔接,大班下学期采取多种形式,有针对性地帮助幼儿做好身心、生活、社会和学习等多方面的准备,建立对小学的积极期待和向往,促进幼儿顺利过渡。

在教育过程中,强调教师善于发现各种偶发的教育契机,能抓住活动中幼儿感兴趣或有意义的问题和情境,能识别幼儿以新的方式主动学习,给予有效支持。

《评估指南》还提出幼儿园规模与班额符合国家和地方相关规定,合理规划并灵活调整室内外空间布局,最大限度地满足幼儿游戏活动的需要。幼儿园配备的图画书符合幼儿年龄特点和认知水平,人均数量不少于10册,每班复本量不超过5册,并根据需要及时调整更新。

不得有体罚等有损幼儿身心健康的行为

注重日常保育实效

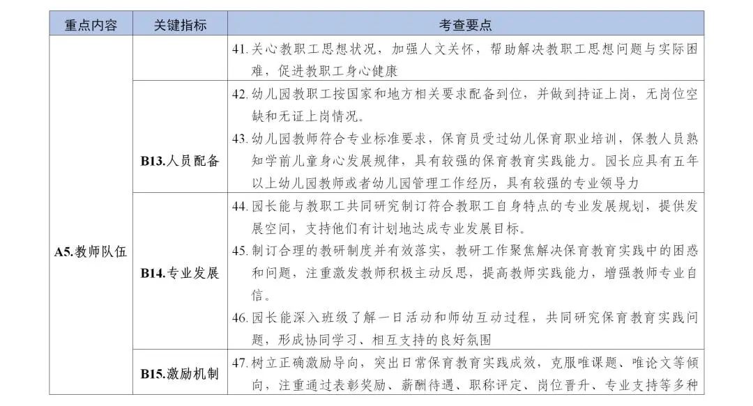
在教师队伍上,要求教职工没有歧视、侮辱、体罚或变相体罚等有损幼儿身心健康的行为。园长应具有五年以上幼儿园教师或者幼儿园管理工作经历。在激励机制上,突出日常保育教育实践成效,克服唯课题、唯论文等倾向。

幼儿园每学期一次自评

县级督导评估3—5年覆盖全部所辖幼儿园

教育部还要求各地完善评估标准,编制幼儿园保教质量自评指导手册,确保评估工作有效实施。在评估周期上,要求幼儿园每学期开展一次自我评估,县级督导评估依据所辖园数和工作需要,以每3—5年为一个周期,开展一次外部评估,确保每个周期内覆盖所有幼儿园,省、市结合实际适当开展抽查。此外,还要求各地提供必要的经费,建立专业的评估队伍,确保评估工作顺利实施。


附:幼儿园保育教育质量评估指标
104642uwpffscfpjfw1py1.jpeg
104642me861z5x7o64d146.jpeg
104642blpsmeqpldzhq9re.jpeg
104642gxmh0uxg9gtuhgr4.jpeg
104642od7953jtd8r8fwz8.jpeg
104642q22i4yuy42ms4di9.jpeg
104642ypchkfehuqiyuizp.jpeg
104642xgk0gt2jj0gpte8e.jpeg


来源 | 微言教育、央视新闻



回复

使用道具 举报

8

主题

1057

回帖

3349

积分

论坛元老

积分
3349
发表于 2022-2-19 15:36:07 来自手机 | 显示全部楼层 | 来自四川
幼儿园现在太乱了,该整治了
回复 支持 反对

使用道具 举报

大阆中网友
大阆中网友  发表于 2022-2-21 11:44:08 | 来自四川
现在幼儿园一块小地方都能开起来,还老给娃儿看电视,学费还贵,两个月工资才交的起
回复 支持 反对

使用道具 举报

您需要登录后才可以回帖 登录 | 立即注册

本版积分规则

QQ|手机版|小黑屋|大阆中 ( 蜀ICP备2020031798号 )

川公网安备 51138102000094号

川公网安备 51138102000094号

GMT+8, 2026-4-28 15:14 , Processed in 0.074580 second(s), 28 queries .

Powered by Discuz! X3.5

© 2001-2026 Discuz! Team.

快速回复 返回顶部 返回列表