找回密码
 立即注册

微信登录

搜索
热搜: 活动 交友 discuz
查看: 3546|回复: 9

阆中这家医院公开招聘专业技术人员

[复制链接]

5212

主题

228

回帖

1万

积分

编辑

积分
16728
发表于 2021-11-6 15:38:59 | 显示全部楼层 |阅读模式 | 来自四川

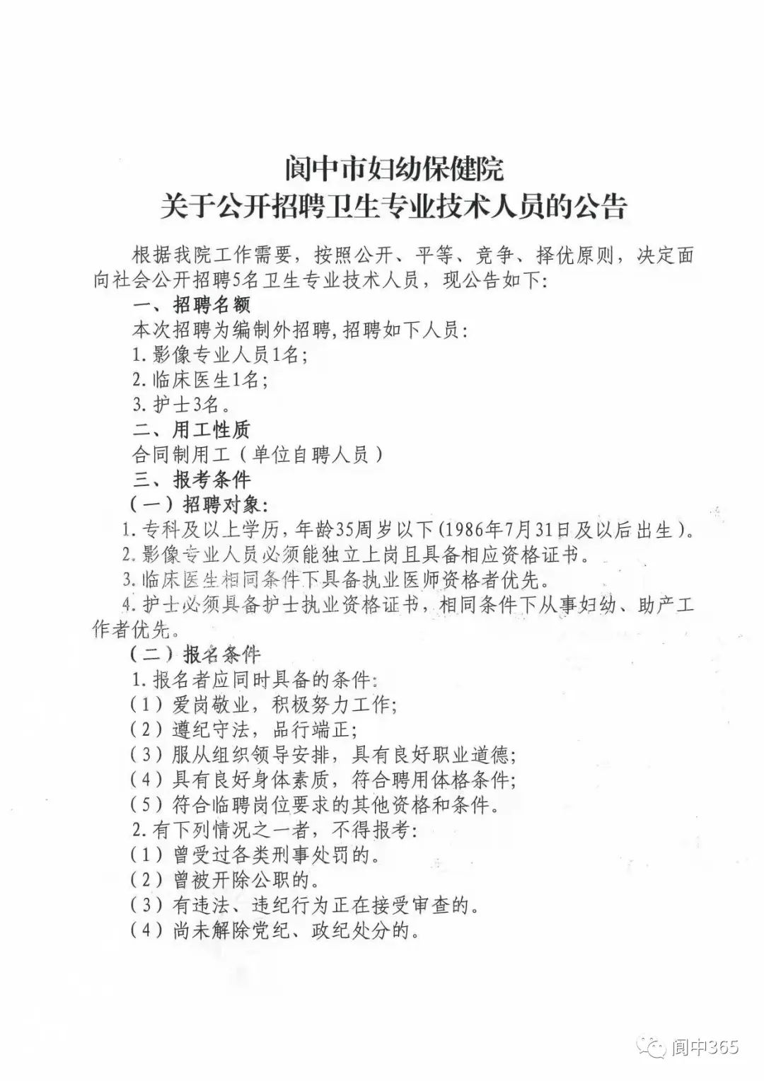
阆中市妇幼保健院关于公开招聘卫生专业技术人员的公告

根据我院工作需要,按照公开、平等、竞争、择优原则,决定面向社会公开招聘5名卫生专业技术人员,现公告如下:
一、招聘名额

本次招聘为编制外招聘,招聘如下人员:


1.影像专业人员1名;

2.临床医生1名;

3.护士3名。

二、用工性质

合同制用工(单位自聘人员)

三、报考条件

(一)招聘对象

1.专科及以上学历,年龄35周岁以下(1986年7月31日及以后出生)。

2.影像专业人员必须能独立上岗且具备相应资格证书。

3.临床医生相同条件下具备执业医师资格者优先。

4.护士必须具备护士执业资格证书,相同条件下从事妇幼、助产工作者优先。


(二)报名条件

1.报名者应同时具备的条件:

(1)爱岗敬业,积极努力工作;

(2)遵纪守法,品行端正;

(3)服从组织领导安排,具有良好职业道德;

(4)具有良好身体素质,符合聘用体格条件;

(5)符合临聘岗位要求的其他资格和条件。

2.有下列情况之一者,不得报考:

(1)曾受过各类刑事处罚的。

(2)曾被开除公职的。

(3)有违法、违纪行为正在接受审查的。

(4)尚未解除党纪、政纪处分的。

(5)有违反相关规定不适宜报考招聘岗位的。

四、报名及资格审查
本次公开招聘采用现场报名的方式进行。
报名时间:2021年11月8日上午9点至2021年11月10日下午17:00点。
报名地点:阆中市妇幼保健院办公室。
报名时需提交个人简历,毕业证、相关执业资格证、身份证原件及复印件。
请前来报名的同志佩戴好口罩,做好个人防护,遵守我院疫情防控要求。
五、考试

考试分为笔试和面试(包括技能考核)。考试总成绩按满分100分计算,笔试、面试成绩各占考试总成绩的50%。

(一)笔试、面试地点及时间:另行通知

(二)开考比例:开考比例为1:2,达不到开考比例的,缩减相应职位招聘计划。

六、体检
根据招聘名额,按照报考者考试总成绩从高分到低分依次等额确定体检人员并进行体检。体检时间以电话通知为准。体检的项目和标准按照国家有关规定预行,初次体检不合格的,本人可在接到体检结果通知3日内申请复检一次,愈期不再受理并以初检结果为准。申请复检人员的体检结果以复检结果为准。某岗位因体检人员自动弃权或体检不合格而出现的空额,按照考试总成绩从高分到低分依次等额递补体检人员。
七、聘用

经考试、体检、考察合格的,试用三个月,试用期满,经考核合格,签订劳动合同。

八、本公告由阆中市妇幼保健院人事科负责解释

联系人:刘主任

电话:13990813745

阆中市妇幼保健院

2021年11月5日

153813kefxxuc3qrw11wld.jpeg

153813sy224p2oz4b2d4yd.jpeg


来源:妇幼保健院

回复

使用道具 举报

0

主题

371

回帖

1497

积分

金牌会员

积分
1497
发表于 2021-11-6 17:34:25 来自手机 | 显示全部楼层 | 来自四川
可以冲一冲了
回复 支持 反对

使用道具 举报

21

主题

959

回帖

3278

积分

管理员

积分
3278
发表于 2021-11-6 17:34:43 来自手机 | 显示全部楼层 | 来自四川
欢迎小伙伴们的发帖和评论,小编特此奉上一份玩转大阆中app攻略哦:

下载大阆中网app,每天有福利
1、每天签到有福利,签到第一有惊喜
2、每天回复帖子6个有福利(不能发水帖)
3、邀请好友有福利
4、每天晚8点指定帖子回复领福利
5、分享红包帖子得福利
6、发帖采纳送福利
7、晒奖发帖也有福利
满20/50就可以兑换面值同等购物卡!
回复 支持 反对

使用道具 举报

7

主题

1421

回帖

4262

积分

论坛元老

积分
4262
发表于 2021-11-6 20:14:35 来自手机 | 显示全部楼层 | 来自四川
没得证件哦,没法
回复 支持 反对

使用道具 举报

0

主题

64

回帖

201

积分

中级会员

积分
201
发表于 2021-11-6 20:27:16 来自手机 | 显示全部楼层 | 来自四川
这份工作是我从小的梦想,做一个白衣天使
回复 支持 反对

使用道具 举报

大阆中网友
大阆中网友  发表于 2021-11-6 22:32:48 | 来自四川
有心无71
回复 支持 反对

使用道具 举报

5

主题

2083

回帖

5220

积分

论坛元老

积分
5220
发表于 2021-11-6 23:32:23 来自手机 | 显示全部楼层 | 来自四川
想去没法
回复 支持 反对

使用道具 举报

0

主题

366

回帖

1245

积分

金牌会员

积分
1245
发表于 2021-11-7 08:12:59 来自手机 | 显示全部楼层 | 来自四川
有心无证
回复 支持 反对

使用道具 举报

6

主题

724

回帖

2822

积分

金牌会员

积分
2822
发表于 2021-11-7 12:14:46 来自手机 | 显示全部楼层 | 来自四川
这工作我做不了
回复 支持 反对

使用道具 举报

21

主题

6316

回帖

1万

积分

论坛元老

积分
14310
发表于 2021-11-7 12:39:23 来自手机 | 显示全部楼层 | 来自四川
有要求的快去啊!
回复 支持 反对

使用道具 举报

您需要登录后才可以回帖 登录 | 立即注册

本版积分规则

QQ|手机版|小黑屋|大阆中 ( 蜀ICP备2020031798号 )

川公网安备 51138102000094号

川公网安备 51138102000094号

GMT+8, 2025-10-22 01:29 , Processed in 0.453111 second(s), 27 queries .

Powered by Discuz! X3.5

© 2001-2025 Discuz! Team.

快速回复 返回顶部 返回列表